カエル 筋肉 構造 (491 無料写真)

x

カエルの解剖。

好きです: 359

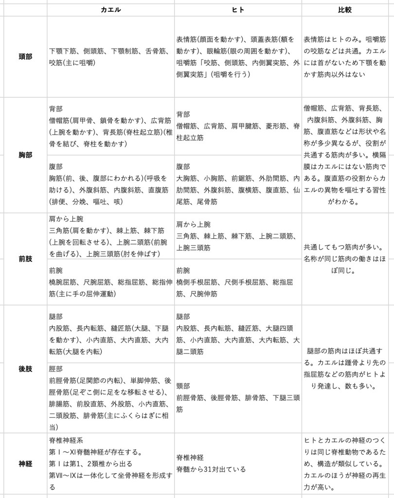
カエルの解剖〜筋肉・神経編〜 ヒト・ニワトリ・カエルの比較トビログ。

好きです: 328

これは怖い!カエルの足に塩をかけるとピクピク動き出す。

好きです: 478

カエルの解剖学完全な体の透明な皮膚3Dモデル - TurboSquid 1780569。

好きです: 440

傷あとを残さない皮膚再生 – カエルで明らかになった皮膚再生を可能にする細胞の起源academist Journal。

好きです: 380

The truth is, they're delicious! Edible Frogs and How to Handle Them -YouTube。

好きです: 359

基礎生物学研究所 WEBマガジン——生き物たち。

好きです: 379

カエルの教育解剖図です カエルの外部解剖図カエル生物学教育の外側の部分カエルについて ストックベクター ©54design.salatiga640384572。

好きです: 53

カエルの模擬解剖』 指導手順書。

好きです: 96

カエルの動物解剖モデル - 臓器と体の部分の取り外し可能な31パーツ - 教育モデル - パズル組み立ておもちゃ 親子インタラクティ カエル 三次元組み立て玩具動物解剖学カエル構造小中学校科学教育玩具 Alibaba.com。

好きです: 342

とっしー先輩 on X: "筋肉を愛したカエル💪🐸 ・今日の絵日記落書きイラストillustrationgraffitimedibangメディバンペイントムキムキマッチョmachomuscleキモい気持ち悪いcreepy不愉快なカエルかえるカエル蛙frog https:t.co。

好きです: 336

骨名を持つカエルの骨格の詳細な図。両生類の動物学研究のための内部解剖構造。白い背景にカエルの解剖学とボディシルエットの詳細な骨科学画像」のイラスト素材2562533285Shutterstock。

好きです: 196

動物実験用に切片化されたカエル 筋肉組織を準備する 写真 無料ダウンロードのための画像 - Pngtree。

好きです: 63

カエルは太ももと足の裏が同じサイズ! 高いジャンプができる理由 『カメの甲羅はあばら骨』②ダ・ヴィンチWeb。

好きです: 235

アマガエルの細胞・組織・器官。

好きです: 177

トノサマガエルの生態: 成長過程、鳴き声から天敵まで徹底解説white frogs。

好きです: 227

カエルの模擬解剖』と解剖の授業。

好きです: 95

カエルとイモリのかたち作りを探る形態形成研究室JT生命誌研究館。

好きです: 454

Brehms Tierleben、pub からのメスのカエルの解剖学的断面。 1860年代。

好きです: 15

カエル の舌や筋肉の構造についてカエルの図鑑。

好きです: 81

Amazon.co.jp: カエル解剖標本生物学筋肉自然な骨モデル文鎮コレクション教育器具生体モデル : 産業・研究開発用品。

好きです: 126

カエルの体の部分を示す図Premiumベクトル素材。

好きです: 331

カエルの解剖。

好きです: 409

カエルの解剖。

好きです: 458

カエル 骨格 解剖 モデル 模型 - メルカリ。

好きです: 200

カエルは水に棲む人類? 七十二候・ 蛙始鳴 かわずはじめてなく季節・暮らしの話題 2016年05月06日- 日本気象協会 tenki.jp。

好きです: 245

カエルは太ももと足の裏が同じサイズ! 高いジャンプができる理由 『カメの甲羅はあばら骨』②ダ・ヴィンチWeb。

好きです: 111

iPadでカエルの解剖手順を学べるシミュレーター『Frog Dessection』 – Touch Lab – タッチ ラボ。

好きです: 228

No.03 アマガエルCT生物図鑑。

好きです: 300

カエルは太ももと足の裏が同じサイズ! 高いジャンプができる理由 『カメの甲羅はあばら骨』②ダ・ヴィンチWeb。

好きです: 312

カエルとは? 意味や使い方 - コトバンク。

好きです: 414

カエルとは? 意味や使い方 - コトバンク。

好きです: 15

アマガエル体のつくりkankitanenkitaのブログ。

好きです: 368

カエルの体の骨格と筋肉の静的状態3Dモデル - TurboSquid 1907016。

好きです: 323

体の下部にあるカエルの筋肉、ビンテージ彫刻イラスト。ポール・ゲルヴァイスの動物学のエレメントから」のベクター画像素材 ロイヤリティフリー1324274546Shutterstock。

好きです: 99

カエルの解剖の3Dレンダリングイラスト – 筋肉システム。白い背景。プロのスタジオ照明。優れた見解」のイラスト素材 2256983051Shutterstock。

好きです: 57

骨格シリーズ カエルだくはち さんのイラスト - ニコニコ静画 イラスト。

好きです: 107

カエルの解剖。

好きです: 494

カエル検流器 - Wikipedia。

好きです: 40

カエルは太ももと足の裏が同じサイズ! 高いジャンプができる理由 『カメの甲羅はあばら骨』②ダ・ヴィンチWeb。

好きです: 397

カエル解剖ラベルの写真素材・画像素材 Image 33834726。

好きです: 240

カエルの目の構造とはカエルの図鑑。

好きです: 312

カエルの模擬解剖』 指導手順書。

好きです: 416

カエルの筋肉系3Dモデル - TurboSquid 1836722。

好きです: 315

白い背景上のカエル内臓モデル。の写真素材・画像素材 Image 14449502。

好きです: 351

反吐カエルの苦心 : 痴虫ノート。

好きです: 438

カエルの筋肉系 3Dモデル $159 - .c4d .blend .3ds .max .fbx .ma .obj .lxo - Free3D。

好きです: 77

Amazon.co.jp:教育モデル解剖モデル人体モデルカエル解剖骨格モデル、模擬カエル解剖キット、環境に優しいポリ塩化ビニル製科学教育実験用動物解剖 : ホーム&キッチン。

好きです: 41

3本? 4本? 5本? カエルの指について生物学科東邦大学。

好きです: 8

カエルの解剖。

好きです: 236

カエルの解剖〜筋肉・神経編〜 ヒト・ニワトリ・カエルの比較トビログ。

好きです: 389

カエルの体の骨格と筋肉の静的状態3Dモデル - TurboSquid 1907016。

好きです: 368

カエルとその内臓の構造を示す図。カエルの消化器系のイラスト カエルに関するカエル生物学教育の内部のイラスト素材・ベクター Image 200700283。

好きです: 489

傷あとを残さない皮膚再生 – カエルで明らかになった皮膚再生を可能にする細胞の起源academist Journal。

好きです: 339

カエルとは? 意味や使い方 - コトバンク。

好きです: 362

くらしきの両生類-カエルのからだ。

好きです: 32

Amazon.co.jp: カエルの骨格標本 - カエルの骨格の自然骨モデル - 透明樹脂動物の骨格埋め込み標本 - 動物解剖学教育器具生物モデル :産業・研究開発用品。

好きです: 419

おすすめの写真ページ:

カエル 筋肉 構造
会社名
幻光舎
住所情報: 257 吉田Mall, Suite 424, 715-5077, 北海翔町, 岩手県, Japan
電話でお問い合わせ: +81 70-5912-7306